Pipeline cleaning and remediation are essential practices in maintaining the integrity, efficiency, and safety of offshore pipelines, particularly in challenging environments like high-pressure high-temperature (HPHT) fields, deepwater tie-backs, and long subsea lines. Deposits such as wax (paraffin), asphaltenes, scale, hydrates, sand, and corrosion products can reduce flow capacity, accelerate under-deposit corrosion, and lead to blockages if left unchecked. Proactive cleaning primarily through pigging prevents these issues, extends asset life, and supports flow assurance in harsh offshore conditions.
Why Pipeline Cleaning Matters in Offshore OperationsOffshore pipelines face unique stresses:
- Cold seawater temperatures promote wax deposition and hydrate formation.
- Long distances and low flow rates exacerbate buildup.
- HPHT fluids introduce thermal cycling, aggressive chemistries, and higher corrosion risks.
- Intervention costs (ROVs, vessels, downtime) are extremely high, making prevention far cheaper than cure.
Regular cleaning removes deposits, improves throughput, enables accurate inline inspections (ILI), and mitigates risks like microbiologically influenced corrosion (MIC) or stuck pigs.Core Cleaning Techniques: Focus on PiggingPigging remains the dominant method for offshore pipeline cleaning. A “pig” is a device propelled through the pipeline by flow pressure (or nitrogen in some cases), scraping, brushing, or flushing deposits.Key pig types for cleaning:
- Foam pigs : Soft, collapsible for initial runs; ideal for assessing line condition and removing light debris without high stuck risk.
- Urethane disc/cup pigs : Progressive sealing and scraping for moderate wax/scale.
- Brush pigs : Aggressive for hard deposits, with wire or pencil brushes.
- Magnetic pigs : Collect ferrous debris.
- Gel pigs : Carry chemicals or heavy debris over long distances.
For stubborn wax in subsea lines, progressive pigging is the safest and most effective approach. This involves a sequenced campaign starting with soft tools and gradually increasing aggressiveness to avoid blockages or stuck pigs.

This infographic illustrates the progressive pigging method: starting with foam pigs for initial assessment, adding chemical batching, then urethane pigs with increasing brushes and scrapers to safely remove buildup.Chemical assistance often complements mechanical pigging solvents, inhibitors, or gelled chemicals are batched between pigs to dissolve wax or scale.

Here’s a cross-sectional view of a bi-directional cleaning pig in action, showing how differential pressure drives the pig forward while sealing discs push debris/slugs ahead.The Pigging Process: Launcher to ReceiverPigging requires pig launchers (to insert the pig) and receivers (to retrieve it and collect debris). In offshore setups, these are often subsea or topside on platforms.A typical sequence:
- Preparation : Model the line, select pigs based on expected deposits, and plan for stuck contingencies.
- Launch : Load pig into launcher, equalize pressure, open valves to propel with flow.
- Run : Monitor pressure signatures, acoustic trackers, or flow for progress; pigs travel at 0.5–2 m/s to avoid excessive wear or bypass issues.
- Receive : Pig enters receiver trap; debris is collected, pig removed and inspected.
- Post-run : Analyze returns (volume/composition of debris), run baseline ILI if needed, and adjust future frequency.

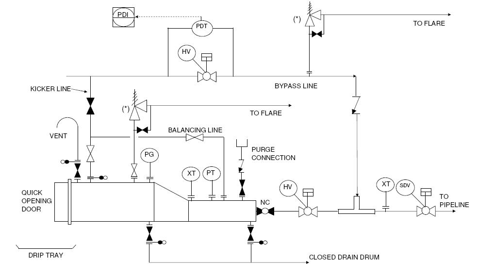
This P&ID diagram shows a typical pig launcher/receiver setup, including kicker lines, bypass valves, vents, and safety features for safe operations.In subsea scenarios, pigging may use subsea launchers, downline flushing from vessels, or production flow redirection adding complexity but enabling routine maintenance without full shutdowns.
Remediation When Things Go Wrong
If deposits cause blockages:
- Diagnose via pressure trends or modeling.
- Use chemical soaks, coiled tubing jetting, or reverse pigging.
- In extreme cases, cut and replace sections (costly offshore).
- Emerging tools: AI-optimized schedules, real-time pig tracking, and non-intrusive sensors reduce remediation needs.
Best Practices for Offshore Success
- Adopt risk-based frequency: Tie to flow models, corrosion monitoring, and past runs—not arbitrary schedules.
- Always progressive: Start soft to confirm piggability.
- Include bypass features on pigs to carry wax forward and prevent plug formation.
- Pair cleaning with integrity tools: Cathodic protection, coatings, inhibitors, and post-clean ILI.
- Plan contingencies: Stuck-pig fishing strategies, chemical spotting, or bypass loops.
With digital twins and predictive analytics advancing rapidly, the industry is shifting toward “clean when needed” rather than routine brute-force runs saving costs and minimizing environmental impact in offshore ops.Pipeline cleaning isn’t glamorous, but it’s the unsung hero keeping production flowing in the world’s toughest environments. Neglect it, and the consequences can be catastrophic; master it, and you unlock reliability and efficiency gains that pay dividends for decades.
By : Oko Immanuel
February 26, 2026