By Oko Immanuel
Petroleum/Subsea Engineer | Founder, Offshore Pipeline Insight | Texas A&M Alumnus
March 10, 2026
The Pipeline and Hazardous Materials Safety Administration (PHMSA) is advancing pipeline safety through targeted rulemakings and guidance in 2026. Building on the Mega Rule framework, the focus remains on risk-based integrity management, modern assessment techniques, and flexible compliance options for legacy and evolving infrastructure.
Here are the most significant early-2026 developments impacting operators, particularly in gas transmission and hazardous liquids systems.
1. 2026 Class Location Change Final Rule (Effective March 16, 2026)Published January 14, 2026 (Federal Register), this amendment to 49 CFR Part 192 introduces a new integrity management (IM) alternative for gas transmission pipelines undergoing class location changes due to population growth (e.g., Class 1/2 to Class 3 segments).Instead of mandatory pressure reduction, re-testing, or pipe replacement, eligible operators can now maintain Maximum Allowable Operating Pressure (MAOP) through enhanced IM practices.
Eligibility — Segments ≤72% SMYS, capable of in-line inspection (ILI), with traceable/verifiable/complete material records.
Core requirements — Comprehensive assessments, remediation, pressure testing, material verification (§192.607), rupture mitigation valves, cathodic protection upgrades, and depth-of-cover checks.
Timeline — Compliance by March 16, 2028 (or 24 months after change).
Benefits — Modeled on successful special permit programs; projected savings >$461 million annually and emission reductions of ~1.3 billion cubic feet/year.This rule shifts emphasis to data-driven, performance-based integrity over prescriptive fixes—directly aligning with modern trends in HPHT and deepwater asset management.

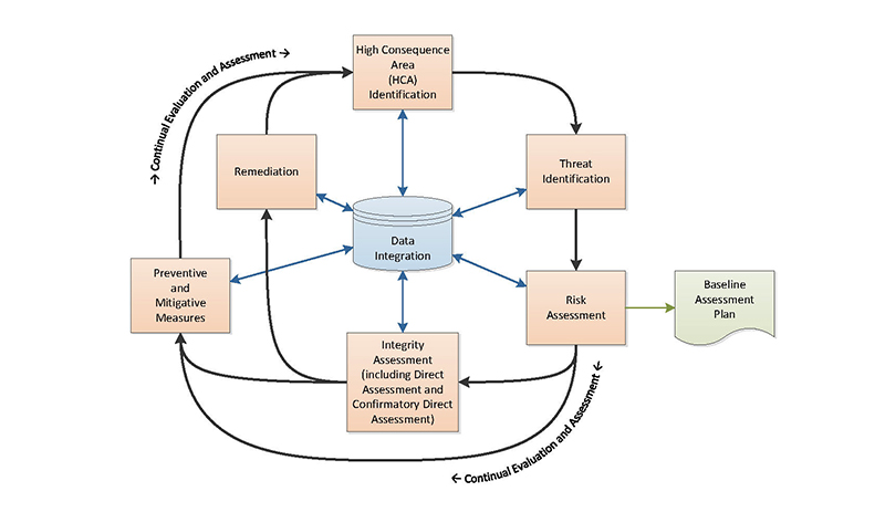
Figure 1: PHMSA Pipeline Integrity Management (IM) Cycle –
The core performance-based loop: Data Integration → Threat Identification → Risk Assessment → Integrity Assessment (ILI/DA) → Remediation & Preventive Measures → Continual Evaluation. The 2026 Class Location Change rule relies on this cycle for eligible segments to achieve safety without unnecessary physical interventions.
2. Advisory Bulletin on Distribution Integrity Management for Plastic Piping (January 23, 2026)PHMSA issued Advisory Bulletin (Docket PHMSA-2026-0166) reminding natural gas distribution operators of Distribution Integrity Management Program (DIMP) obligations under 49 CFR Part 192 Subpart P, particularly for plastic piping in elevated-temperature environments.
Key reminders Inventory plastic assets at risk of degradation; identify during maintenance/construction; evaluate and mitigate thermal/oxidative risks (referencing NTSB Recommendation P-25-1).
Relevance — Reinforces proactive threat management in distribution networks, with transferable lessons for composite/flexible lines in offshore/onshore transitions.
3. Ongoing Implementation & Broader Trends
No new major “Mega Rule” parts were finalized in Q1 2026, but enforcement continues on rupture detection, valve spacing, and moderate consequence areas (MCAs). A March 5 coalition letter urged updates to CO₂ pipeline regulations for CCS growth—likely leading to future integrity focus on supercritical fluid behavior.
PHMSA’s January 2026 enforcement policy also allows special permits for deferred compliance in “national energy emergency” contexts (e.g., West Coast supply issues), highlighting flexibility amid federal-state tensions.

Figure 2: PDCA (Plan-Do-Check-Act) Approach for Pipeline Engineering Assessments – A continuous improvement framework widely used in PHMSA-aligned integrity programs: Plan (scope/threats), Do (assessment), Check (gaps/recommendations), Act (implement corrections). This cycle supports ongoing program evaluation and risk mitigation.
These developments underscore PHMSA’s push toward risk-prioritized, technology-enabled integrity favoring ILI, data integration, and alternatives to replacement while addressing legacy and emerging threats.
For engineers in the field: The Class Location IM alternative offers a practical path for legacy segments how do you see it applying to deepwater tiebacks or repurposed assets?
Drop a comment or email oko@offshorepipelineinsight.com.
Subscribe for weekly roundups
Oko